
部分图片摘自网络,如有侵权请告知,予以删除。
所有人名和地名均为化名,如有雷同,纯属巧合。
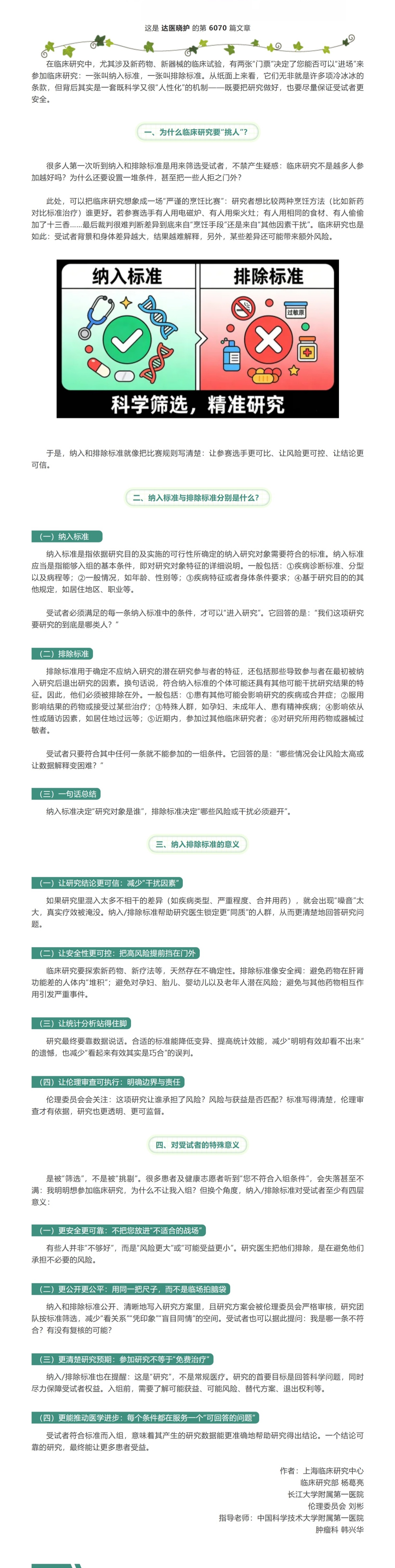
临床研究杂志主编:杨葛亮
医学传播学创立者王韬:科普门诊大有可为
焦点新闻:关注职称晋升改革,首届“医学科普创新之星”推荐活动正在进行!
凉菜也会热到发疯,卫生安全别放松!
《生命只有一次》——当心久坐伤到肺
《生命只有一次》——谁在心中作梗?
《生命只有一次》——猝死离我们很近
应急管理重点学术与科普图书征集通知
ICU里的“魔肺”
ICU并不可怕
ICU为什么这么贵
ICU为什么不让陪护
五种常见的关节炎,你真的清楚吗?
听完这首歌,就来加盟吧
【投票】无烟上海主题曲传唱征集活动入围作品展示!快来选出你心中的五佳
重磅公示:看看都有哪些医学大咖入围
今天发生大事,身兼多个身份走穴卫视的神医刘洪斌有治啦!
冒死卧底:肺部结节会议实录
今天,徐家汇的汇泰大楼摊上大事了!
超级男声女声歌唱大赛开始报名啦
撸起袖子!拯救“熊猫眼”
惨!是谁把尿管插进了这个女孩的鼻孔?
想成为小包总那样的“muscle man”?结果全身软绵,还尿出来红葡萄酒了......
剧透《欢乐颂》:应勤被打断一条腿住院了......
别害怕,知情同意不是生死状
放心,这孩子的腿我们一定想办法保住!
期待5月31号环球金融中心的现场表演
大妹子,你不签字让医生怎么救你孩子??
5.12到了,这对护士中的金童玉女来了......
失眠症与慢性病
Copyright © 2017达医晓护网,All rights reserved 沪ICP备17018511号-3